湖北尊而光律师事务所简称尊而光律师事务所,是一家全球化法律服务机构,总部设在中国武汉,现在中国大陆拥有4家分所机构,而且即将在上海、北京、广州、成都、重庆、杭州、长沙、合肥等设立分所,在国际也即将在英国设立尊而光国际律所。尊而光律师将致力于为全国个人以及企业客户提供专业、高效法律服务,为客户创造价值。

 

尊而光独创的“五步七何法”还原案件法律事实,通过合理的专业分工和有序的团队合作,致力在多个领域为客户提供全方位、高质量、一站式的法律服务。律所以民商事个人法律业务为主,兼顾刑事领域案件和企业法律服务,年受理案件逾3000件。

 

在发展中,尊而光坚持“以人为本”的人才战略,汇集了一批法学理论功底扎实、办案经验丰富的法律服务人才。律所律师大多毕业于国内外知名法学院校,其中海外博士占比达到3.6%,海外硕士占比为20%,国内硕士占比为10%。海外硕士以上学历占比,远高于全国平均水平(1.5%)。

 

“从善如登,从恶如崩”,大批专业化人才的引进,对律所的管理提出了更高的要求。为此,尊而光专门设立职业责任委员会和投诉委员会,为律师制定包括责任导师辅导、职业责任培训、投诉处理办法等内容的系统化制度,引导年轻律师树立正确的职业责任观,恪守职业责任、坚守职业道德底线,提升法律修养,以专业高效的法律服务在业界赢得一致好评。

 

尊而光深圳分所目前已形成了由专业律师人才、专业市场人才、专业管理人才组成的人才队伍,保障了律师事务所整体战略目标的实现,业务范围涵盖婚姻家事、劳动法务、建筑与房地产法务、合同类法务、公司法务、知识产权法务、债权债务、刑事诉讼、交通事故法务、金融、资本市场法务等专业领域。

 

另外,我们还致力于全心投身公益,认真回馈社会。尊而光人一直将社会责任感存于心间,时刻不忘感恩和回馈社会。在专业法律服务方面,我们一直致力于当事人利益的最大化;在胸怀和责任上,我们始终心系法治前景和社会职责。自2016年起,成立了法律援助与公益委员会,同时建立了完善的法律援助制度,并将税后营收的1%用于慈善公益事业,为弱势群体搭建一个接受免费法律服务的桥梁。

湖北尊而光律师事务所“四委会”,于2016年10月正式成立,设立宗旨是为了帮助律师及律所更好的发展,提高律师的专业能力和职业道德,提高律师办案质量和服务质量,调动律师参与法治公益活动的积极性,充分发挥集体智慧,实现规范化管理,进而提升本所整体业务水平与核心竞争力。四委会汇聚国内与海外名校硕士,目前有六位核心成员,团队以职业主义为核心精神,帮助协调律所各项事务,以实现律师个人及律所的全方位发展。四委会具体分为以下四个委员会:

一、职业责任委员会

职业责任委员会主要从事律师执业行为规范的教育和管理,律所内部各项治理机制的设计与实施,以及律师日常工作的组织管理,并从律师身份角度探索研究律师与律所的关系、律师之间、律师与客户、以及律师与整个社会的关系,帮助新进律师律助将职业责任规范知识与执业实践相结合,从而建立健全本所的职业责任管理体系。

(一)职业责任培训

2017年起,湖北尊而光律师事务所四委会下设职业责任委员会,在全所范围发起了针对新执业的青年律师及律师助理的职业责任培训与导师制度。湖北尊而光律师事务所的职业责任培训与导师制度围绕“律师执业纪律与职业道德”设计了十二个课题,既包括律师的保密义务、利益冲突审查规则、律师的法援义务等规范指导课题,亦包括民事诉讼调查取证的基本规范、律师在刑事案件中的执业风险防范等实务操作课题。职业责任委员会邀请所内资深执业律师担任授课讲师或讨论课导师,新执业的青年律师和律师助理必须成为该制度下的学员并经过培训、考核方能毕业。

每月初,授课讲师按照课题安排制作课件、面向全所执业律师及全体学员授课。集体授课结束后,由职业责任委员会随机安排学习组,一名讨论课导师将分配2-3名学员,同期进行的通常有4-6个学习组,各学习组的导师与学员自行安排学习时间,每月必须完成三次讨论课。讨论课前,导师与学员均需预习职业责任委员会准备的相关案例等学习资料;讨论课上,导师将组织学员讨论案例内容,并结合日常的工作讨论与课题相关的职业责任与执业风险防范;讨论课后,学员均需提交结合工作实践、课程所学形成的文字版心得体会。每月末,由职业责任委员会统一安排学员参加笔试,笔试通过且心得合格的学员方可视为该次课题考核合格。连续三次考核合格或者累计四次考核合格的学员方可从湖北尊而光律师事务所职业责任培训与导师制度毕业,毕业学员积累了较丰富的执业经验后,亦可以担任该制度的讨论课导师甚至是授课讲师。如此,让全所执业律师经常接受律师执业纪律与职业道德的教育与熏陶,在全所范围内形成良好的执业氛围。

湖北尊而光律师事务所职业责任培训与导师制度实施以来,已经形成了一支由13名资深律师组成的内部导师队伍,已经按照课程安排开展了12期专题培训、参训学员共计185人次,其中,已有37名学员从该制度毕业。

(二)处理客户关系

为当事人提供有效的诉求渠道,及时、有效地处理其投诉及意见反馈;提高服务质量,完善服务制度,将当事人合理投诉降低到零,并且正确处理当事人的不合理投诉;及时沟通、及时反馈、圆满解决客户的意见与建议,避免投诉升级。

1、接受有投诉案件风险的预警:当客户向接办案律师反馈问题时,接办案律师应第一时间将情况反馈,由投诉负责人进行备案。2、接听投诉电话,接听时间:周一至周五,上午9:00-12:00,下午:13:00-18:00。3、接待上门投诉等其他形式的投诉。在接到投诉后,由投诉负责人应当向接办案律师调查相关事情及材料的真实性,应当对投诉的事实进行调查,根据情况需要在接到反馈起两个工作日内与客户进行电话或者沟通,了解客户需求,通过改善服务、变更服务内容、更换办案律师等方式打消客户的顾虑,维护客户关系。

(三)团队建设工作

在四委会的组织、协调下,定期对律所的团队开展团队建设工作,帮助团队建立健全内部组织架构、建立健全内部管理体系、完善对团队的优化支持体系。

主要工作包括:按照律所现有团队的情况,团建工作在两至三个月内完成一轮,具体安排将在每一轮启动前一周在律所内部进行公示。通常,肆委会将按照团队成立的先后顺序,定期开展团建工作。每轮团建工作的成果,应针对团队整体、成员个人的现状总结归纳出现阶段的改进方向及重点,并结合具体情况追踪团建效果,为下一轮团建工作奠定完善基础。肆委会定期组织团队管理交流会,由管理优秀或是肆委会考核管理进步大的团队进行分享,各团队、所有成员均需参加。同时,为团队的建立、升级、降级及撤销提供意见与建议。

(四)职业发展规划咨询

在四委会的组织、协调下,定期对五级办案律师开展职业发展规划咨询,旨在将律所现行制度与执业律师的个人特色相结合,定期交流执业过程中的酸甜苦辣,通过与律师们谈心、帮助他们更好地利用律所的各项平台和制度,充分发挥个人潜力,最大限度的提升自己的人力、社会和文化资本。

谈话内容包括律师们的工作现状、遇到的发展瓶颈、律所现行制度及项目宣讲、结合个人特点提出发展建议。将五级办案律师的谈话情况汇总并通过工作邮件汇报管理团队,有选择性地将律师们的个性化发展需求重点反馈给其他等职能部门。

 

二、法援与公益委员会

自2016年起,湖北尊而光律师事务所四委会下设的法律援助与公益委员会发起了“尊而光法律援助行动”,并针对此项目建立、健全了相关制度,坚持贯彻落实。

“尊而光法律援助行动”发起以来,湖北尊而光律师事务所的执业律师已为武汉市内20余社区、看守所、检察院及劳动局等部门值班,定时定点地为老百姓解答法律咨询、举办了百余场普法讲座;为鼓励积极参与法律援助案件的青年律师,在四委会组织、协调及监督下,湖北尊而光律师事务所始终坚持将税后营收的1%用于慈善公益事业、补贴办案律师办理法援案件的成本,为弱势群体搭建一个接受免费法律服务的桥梁。目前,四委会协助律师在律所内无偿地为百余位困难人员提供了法律咨询,协助两百余名当事人申请法律援助,其中,有106名当事人成功获得国家法律援助。

为推动国家法治建设、切实承担社会责任,四委会在全所范围内积极倡导为符合法律规定的弱势群体提供无偿的法律服务。一是提高认识抓重点,定期组织律所全体律师、律助深入学习法援相关法律法规,理解并掌握其基本精神,帮助年轻律师从执业之初即树立奉献公益的理念。二是集中研讨找方法。充分利用各团队夕会组织律师、律助交流法援过程中的接办案经验,帮助年轻律师了解弱势群体的个性化需求,争取做到“法律援助+心理疏导”,真正实现定纷止争、案结事了。目前,四委会已举办了30余场法律援助专题交流会,累计参与交流研讨200余人次。三是创新载体广宣传。借助微信公众号、微信群、微博等新媒介,大力宣传法律援助的意义、理论及立法依据,扩大法援公益事业在武汉市辖区内的知晓面,针对暂未申请法援的社会弱势群体无偿提供前期法律咨询,并为适格人员申请法律援助提供指导与帮助。

湖北尊而光律师事务所四委会自成立以来,在执业监督、职业培训、公益法援等方面大胆创新、努力探索,为律所强化业务管理、服务提质增效贡献了重要力量。

 

三、专业管理委员会

(一)组织律所内外部专业交流

专业管理委员会负责本所现有法律服务的优化与改革,制定法律服务的发展规划以及其他法律专业领域的服务开发,组织律所内外部的律师各项专业交流活动。每周二和周四开展各类培训与会议。包括每月一次精品课程培训、办案交流会。根据近期案件类型,律师办案量,新老律师阶梯,分别就不同类型案件组织会议。现正在推进年轻律师参与案件分享讨论中来,也在根据培训后情况反馈律师讲课情况,帮助他们提升讲课能力。交流形式包括:组织接办案交流会、专业研讨会、服务设计交流会、媒体及法律技术、外出参会或学习分享会等会议。

(二)案件管理与保管工作

为规范律所案件办理及案卷的管理,确保对案件办理情况的完整记录和档案的留存,四委会对律所案件报结进行统一审核,并制定档案管理制度对案卷进行统一管理。

四委会每月负责核对当月分案及结案情况并制表统计,对报结案卷进行审查,确保案卷符合结案及档案管理要求。定期将已结案件归档到档案室,按登记表编号整理,制定档案查找借阅管理细则,规范对案卷的调取和查阅手续,并就借阅及归还情况及时进行登记。

 

四、法律与技术委员会

负责创新型法律技术研究,法律人工智能,法律与技术的结合等。工作包括:1、普及法律技术知识。参加国内外各类法律技术会议,获取法律技术前沿信息,并向律师普及。2、律所内部信息系统的研发和维护。研发适应律所需求的人力资源管理、客户关系管理、自动化办公等信息系统。3、法律技术产品的调查、研发和运营。

 

为了保障经济困难的弱势群体获得必要的法律服务,为了推动我国法治建设,尊而光律师事务所从2016 年11 月起投资十万元(前期准备资金,后期将继续注资)用于设立本所法律援助制度

尊而光律所法律援助热线:177 7174 5946

 

一、本所法律援助案件有哪些类型?

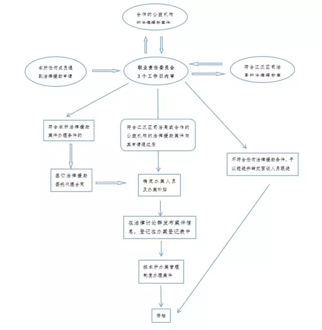
本所法律援助案件包括三种类型:司法局等政府法律援助案件、尊而光律所援助案件、与高校、工会、妇联等公益机构合作办理的法律援助案件。符合本制度规定的人员可以依照本制度获得本所提供的法律咨询、法律文书、调解谈判、仲裁诉讼等法律援助服务。

 

二、谁能申请尊而光律所法援服务?

符合以下任意一种情形均可申请尊而光律所的法律援助服务:

 

● 符合江汉区司法局法律援助的情形

1.需要申请人所在单位或乡(镇)人民政府、街道办事处出具经济困难证明的情形:家庭人均月收入不超过市人民政府规定最低生活保障标准(2016 年是城市600 元/人,农村360 元/人)的1.5 倍;因遭受家庭暴力、虐待、遗弃主张民事权益,申请法律援助的,其经济困难的标准可以按照申请人个人月收入不超过市人民政府规定最低生活保障标准的1.5 倍确定。

2.无需出具经济困难证明,但需要提供相关证明材料的情形:农村“五保”供养对象;正在领取最低生活保障金、孤儿保障金或者生活困难救助金的;在社会福利机构由政府供养的;因遭遇自然灾害、重大疾病等因素造成临时性经济困难的;有特殊困难的残疾人、老年人;农村进城务工人员请求支付劳动报酬或者工伤赔偿的;主张因实施见义勇为行为或者为保护社会公共利益产生民事权益的。

3.没有委托辩护人的犯罪嫌疑人、被告人,具有下列情形之一的,申请法律援助时无须提供经济困难证明: 有证据证明犯罪嫌疑人、被告人属于一级或者二级智力残疾的;共同犯罪案件中,其他犯罪嫌疑人、被告人已委托辩护人的;人民检察院抗诉的;案件具有重大社会影响的。

4.案件属于江汉区法律援助中心管辖的。

5.申请人有证据证明为保障自己的合法权益需要法律援助的。

 

● 符合尊而光律所法律援助的情形

1. 申请人经济困难达到本所法律援助标准。

2. 在武汉市内办案;或者在湖北省内办案,受援人愿意承担武汉市主城区外的差旅费的。

3. 申请人申请的法律援助事项可以通过法律途径解决的。

 

三、申请尊而光法援,要哪些材料?

1.身份证或者其他有效的身份证明,代理申请人还应当提交有代理权的证明;

2.经济困难的相关证明;

3.与所申请法律援助事项有关的案件材料;

4.本所职业责任委员会认为应当提供的其他材料。

法律援助责任委员会自收到申请之日起三个工作内对法律援助申请进行审查。对符合条件的,由职业责任委员会两位成员签字同意,指定承办律师并通知申请人。而对不符合条件的,作出不予提供法律援助的决定并通知申请人。

 

四、尊而光律所法援案件管理流程图

 

 

五、法律援助,在你身边

法律援助以维护弱势群众的法律权利为主要目的,同时培养了一批又一批的年轻律师走向成熟,直至走向优秀。法律援助的阳光,不但照亮了受援人,也指引着法律援助队伍中每一个律师的前进方向。

“不忘初心,方能始终,让善良和正义绽放在法律援助的阳光里”是尊而光对“法律援助,在你身边”的理解。

法律援助在每一个人身边,我们都将沐浴着法律援助的阳光恣意绽放。

 

  • 13971579688

  • 1452046198 2839895645 2076753630

  • 430000

  • 1452046198@qq.com

  • 微信订阅号:hbzeglssws

  • 微博:湖北尊而光律师事务所

 

 

  • 总部:武汉市江汉解区放大道武广写字楼3411室


    洪山分所:武汉市洪山区珞南珞喻路百脑汇2701室(群光广场旁)


    深圳分所:深圳市福田区深南大道3018号世纪汇广场交通银行大厦写字楼2501A室

回到顶部

预约咨询

主任律师面对面